Does quantum science even matter?
From chemical science to subatomic understanding
What I find most exciting about getting beyond the gross chemical scale into the quantum scale is we can explore genetic and epigenetic changes that could be potentiating healing or disease states.
For example:
We know earthing and grounding reduce inflammation (click here to preview my curated research on this topic, included as one of many folders of curated research I give you with your Quantum Tier subscription), but what if we could find out even more about how not just the free electrons, but the Schumann Resonances (SRs) themselves affect us by getting down to the subatomic level1?
For another example:
The environmental impacts on the beautiful butterfly-shaped thyroid are now understood to be driving multigenerational epigenetic changes2.
Too small to matter, or just too small to measure?
For a long time, there’s been a general consensus that quantum effects are too small to matter in biology, and that any quantum effects happening atomically are essentially washed out by the time everything is scaled up to the tissue level.
That premise is currently being undone as another one of the most fundamental aspects of biochemistry—the hydrogen bond—may actually depend upon quantum mechanics to function.
Hydrogen, because of its small molecular weight, seems to often be operating at the quantum scale. After all, a hydrogen atom consists only of a single proton and a single electron, and sometimes an extra neutron or two. When looking at hydrogen isotopes, you may sometimes see regular hydrogen with no proton called protium, hydrogen with 1 extra neutron called deuterium, and hydrogen with 2 extra neutrons called tritium.
The hydrogen bond is familiar to everyone because water depends on it for its unique properties. Revisit my old post Simple Quantum Hydration for the basics of how water operates at the atomic and subatomic scale:
Hydrogen bonds only make sense when quantum dynamics are taken into account.
Despite decades of research, the hydrogen-bonding network of liquid water still poses many unresolved challenges. Flór et al. used correlated vibrational spectroscopy to directly monitor the hydrogen bond interactions in liquid water through stretch and bend vibrations. This method was able to quantify charge transfer and nuclear quantum effects in liquid water, which could not be directly accessed using conventional vibrational spectroscopic methods3.
Not only are quantum hydrogen bonds central to how water works, they are also critical for how DNA is held together.
Thus:
To look at anything genetic—such as those thyroid-regulated epigenetic changes I mentioned earlier—will likely need reframing based on quantum dynamics once we get a little more nuanced in our ability to measure and interpret DNA at this scale.
A paper published recently explored the quantum effects of hydrogen bonding on DNA pairs, and came to the conclusion that, “God created the most perfect quantum computer: the DNA.”
While there are many researchers investigating the potential quantum interactions between biology and manmade electricity and other electromagnetic frequencies4, we still have more questions than answers.
This gives hope for new, less invasive solutions to modern illnesses.
Given these real, physical processes and hopes for what we can accomplish through understanding the quantum needs of our biology, I sometimes feel a little frustrated when people toss the word quantum around willy nilly.
What quantum is not
Quantum is NOT just a way to say mind over matter, or to refute the old adage, “sticks and stones may break my bones but words can never hurt me.”
Yes, mindset, social nurturing and all the “woo” things matter and in time, we may even find quantum dynamics at play.
My current take on quantum biology
Right now, my read on the research being done in quantum biology is that it getting very close to offering practical and actionable explanations for how unchecked exposure to electromagnetic technologies may be contributing some of the most difficult health challenges we currently face. This is exciting in terms of not only better health for future generations, but also future technology that is more harmonious with our biology. Wouldn’t it be great to have our technology, and our health, too?
Quantum biology also helps explain why it feels soooooo good to stand barefoot on the Earth and get sunlight on your pregnant belly.
Updates from Nikko
I’m in the second trimester of this pregnancy, and have been absolutely loving the BirthFit program and community to support my body’s health. I have some injuries from my days as a high school athlete that tend to flare up with the relaxin + weight of pregnancy, so keeping in motion is a really important part of my prenatal care. Next month (March 11, 2025 at 8 AM PST / 10 AM CST), I’ll be guest teaching in the BirthFit Blueprint program. I’m excited to share about circadian fitness’ role in fetal programming, birth, and postpartum outcomes (such as healing diastases rectii with sunlight, which has been a very popular post since I published it and I am excited to fill more details about, such as how you can activate this pathway in the winter). The Blueprint program is currently only open to 2nd trimester mamas. If this is you, I would LOVE to sit in circle with you (virtually). Here’s where you can learn more and sign up: BirthFit Blueprint Membership. It’s currently $129/month with a 3 month minimum membership term—so worth it! And here’s where you can learn more from the founder Lindsey Cantu:
I paused on accepting podcasting invitations when I became pregnant, but through the grapevine that is the internet, found out my work was mentioned in 3 podcasts recently. Here’s where you can tune in to these aligned voices in the motherhood & outdoor living spaces.
Have you been thinking about starting a Substack (the platform I host this newsletter on), or getting more serious about the publication you have? Last week, I participated in a challenge that felt very wholesome and helpful—it’s honestly what I would make for you if I had the time. Thankfully, Claire Venus ✨ has already done this and I don’t have to re-invent the wheel for Substack teaching! The activities will all be free until the end of the month, and here’s where you can check it out. If nothing else, sign up for the 7 day challenge so you can grab the checklist on Day 4 ✅
Nevoit, G., Landauskas, M., McCarty, R., Bumblyte, I. A., Potyazhenko, M., Taletaviciene, G., Jarusevicius, G., & Vainoras, A. (2025). Schumann Resonances and the Human Body: Questions About Interactions, Problems and Prospects. Applied Sciences, 15(1), 449. https://doi.org/10.3390/app15010449
Seebacher, F., & Little, A. G. (2024). Thyroid hormone links environmental signals to DNA methylation. Philosophical transactions of the Royal Society of London. Series B, Biological sciences, 379(1898), 20220506. https://doi.org/10.1098/rstb.2022.0506
Flór, M., Wilkins, D. M., de la Puente, M., Laage, D., Cassone, G., Hassanali, A., & Roke, S. (2024). Dissecting the hydrogen bond network of water: Charge transfer and nuclear quantum effects. Science (New York, N.Y.), 386(6726), eads4369. https://doi.org/10.1126/science.ads4369
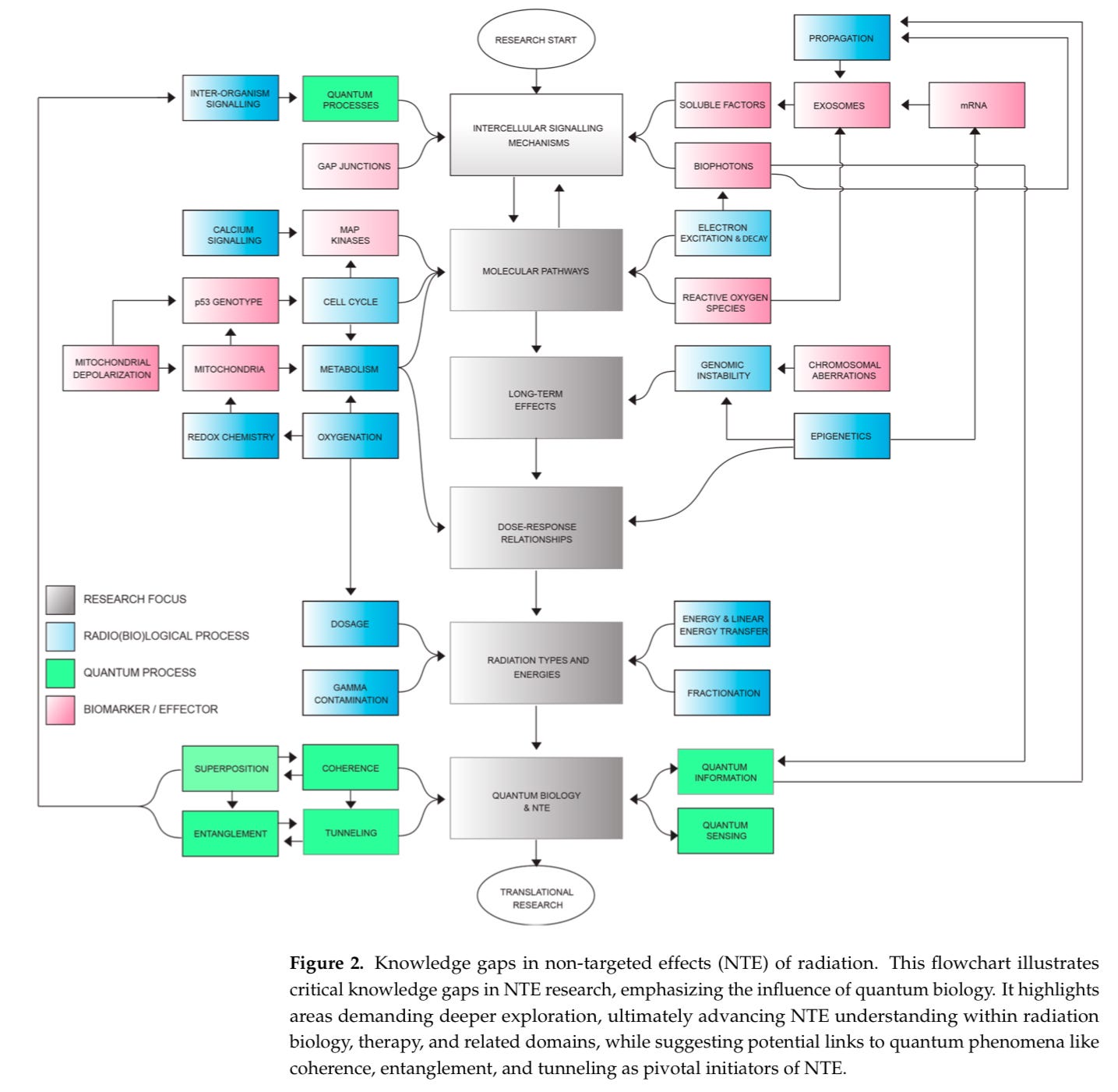
Matarèse, B. F. E., Rusin, A., Seymour, C., & Mothersill, C. (2023). Quantum Biology and the Potential Role of Entanglement and Tunneling in Non-Targeted Effects of Ionizing Radiation: A Review and Proposed Model. International journal of molecular sciences, 24(22), 16464. https://doi.org/10.3390/ijms242216464






